yanetfix

新闻通知

yanetfix 2025年度省科技攻关项目推荐顺序

发布日期:2024-10-11 作者: 阅读:

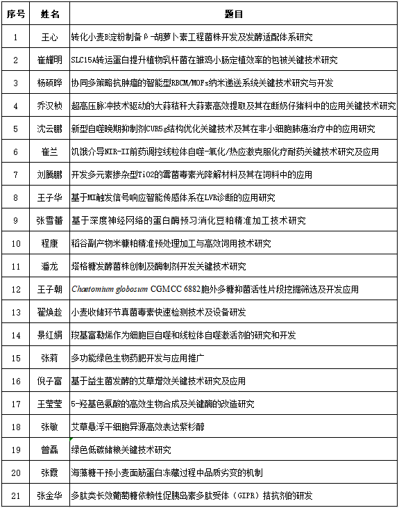
根据《关于组织申报2025年度省科技攻关项目的通知》要求,经个人申报、学院组织专家评审等环节,已确定yanetfix 拟推荐2025年度省科技攻关项目的排列顺序。结果如下:

评审专家:吕扬勇,周广舟,陈迪,王雪琴,张勇,王喜凤,王朋

监 督:刘豪


学院地址:郑州市高新区莲花街 450001

电话:0371-67756513

Copyright©yanetfix-yanetfix官方成人福利精品特区  版权所有